Capital markets are pivotal in the economic landscape, serving as a crucial platform for funding and investment. They connect investors with businesses and governments, facilitating the growth and development of various projects. By providing the necessary capital to both public and private sectors, capital markets play a vital role in job creation and fostering innovation, ultimately leading to economic stability.
In essence, capital markets are where financial assets like stocks and bonds are bought and sold, creating liquidity and allowing for the efficient allocation of resources. This intricate system supports entrepreneurs and established companies alike, enabling them to thrive in a competitive environment while driving advancements across industries.
Understanding the Role of Capital Markets in Economic Development
Capital markets are crucial components of the financial system that play a significant role in fostering economic growth and stability. By channeling funds from savers to borrowers, capital markets facilitate the efficient allocation of resources, enabling businesses and governments to execute projects that drive development. The efficiency and effectiveness of these markets directly impact innovation, job creation, and overall economic health.Capital markets provide a platform for funding a variety of public and private sector projects.
Public entities, such as municipalities, issue bonds to finance infrastructure projects like roads, schools, and hospitals, which are essential for community development. On the other hand, private companies raise funds through equity and debt instruments to expand operations, invest in new technologies, and improve competitiveness. This symbiotic relationship ensures that both sectors have the necessary capital to meet their objectives, ultimately contributing to economic vitality.
Capital Markets and Job Creation and Innovation
Capital markets significantly contribute to job creation and innovation through several mechanisms. Firstly, they facilitate access to necessary funding, which allows businesses to grow. For instance, a tech startup may rely on venture capital raised in the capital markets to develop groundbreaking software or hardware. This influx of capital not only drives innovation but also creates new job opportunities as the startup expands to meet increasing demand.Secondly, the ability of capital markets to provide liquidity encourages investors to fund new projects.
When investors know they can easily buy or sell their investments, they are more likely to invest in emerging companies and industries. This dynamic is particularly evident in sectors such as renewable energy, where companies are emerging rapidly to meet the demand for sustainable solutions. As these companies grow, they hire more employees, thereby stimulating job creation across various sectors of the economy.Moreover, capital markets promote competition, which is a key driver of innovation.
With access to capital, companies are motivated to differentiate themselves through new products and services. This competition leads to improvements in efficiency and productivity, which further supports economic growth. For example, the rapid advancements seen in the tech industry can be attributed to the availability of capital that allows for research and development, leading to innovative solutions and job creation.In summary, capital markets are vital for economic development, as they not only provide essential funding for projects but also serve as a catalyst for job creation and innovation.
Their role in facilitating a vibrant economy cannot be overstated, as they empower both public and private sectors to thrive in an ever-evolving landscape.
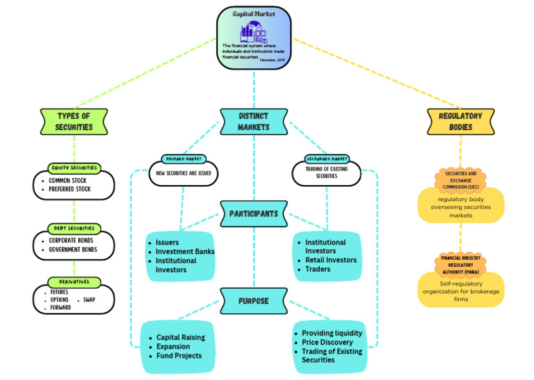
The Different Types of Capital Markets
Capital markets play a crucial role in the economy by facilitating the exchange of financial assets. They are primarily divided into two segments: primary capital markets and secondary capital markets. Each type serves distinct functions that contribute to overall market efficiency and liquidity. Understanding these differences is essential for investors and businesses looking to navigate the financial landscape effectively.
Primary and Secondary Capital Markets
The primary capital market is where new securities are issued and sold for the first time. Companies and governments raise capital by offering stocks and bonds to investors in this market. The funds collected through these sales are often used for expansion, project financing, or other operational needs. When a company goes public through an Initial Public Offering (IPO), it operates within the primary market.In contrast, the secondary capital market involves the buying and selling of existing securities.
This market enables investors to trade securities they already own, providing liquidity and market price discovery. Transactions in the secondary market do not result in new capital for the issuer but allow investors to adjust their portfolios based on market conditions.
Characteristics and Roles of Equity and Debt Markets
Equity markets and debt markets are the two primary segments of capital markets, each with unique characteristics and functions. Equity markets focus on the buying and selling of shares, representing ownership in a company. Investors in equity markets have the potential for capital appreciation and dividends, benefiting directly from a company’s growth and profitability. However, investing in stocks carries higher risk, as share prices can be volatile and subject to market fluctuations.In contrast, debt markets involve the issuance and trading of bonds and other debt instruments.
Investors in debt markets receive fixed interest payments and are repaid the principal at maturity. This market is usually seen as less risky compared to equity markets, as bondholders have a higher claim on assets in the event of liquidation. Both equity and debt markets are critical for economic stability as they provide companies with various funding options and investors with different risk-return profiles.
Significance of Derivatives Markets
Derivatives markets are integral to modern finance, allowing market participants to manage financial risk effectively. Financial derivatives, such as options, futures, and swaps, derive their value from underlying assets, including stocks, bonds, and commodities. These instruments provide investors and companies with tools to hedge against price fluctuations and market uncertainties.For instance, a farmer may use futures contracts to lock in prices for crops, thus safeguarding against potential declines in market prices.
Similarly, corporations use currency swaps to manage foreign exchange risk, especially if they operate in multiple countries. The significance of derivatives markets lies in their ability to enhance liquidity and provide price discovery mechanisms. They also enable speculation, where traders seek to profit from price movements without owning the underlying assets. However, derivatives can also introduce complexities and risks, necessitating a thorough understanding of these products and their implications in investment strategies.
“Derivatives are a vital component of the financial markets, facilitating risk management and price efficiency.”
The Mechanisms of Capital Raising Through Markets
Understanding the mechanisms behind capital raising in markets is crucial for both companies and investors. Capital markets provide a structured environment where businesses can secure the necessary funding for growth and expansion. This process often involves a series of steps, including initial public offerings (IPOs) and various alternative methods tailored to different business needs.
Initial Public Offerings (IPOs) and Market Entry Requirements
Initial Public Offerings (IPOs) represent the first time a company offers its shares to the public, allowing it to raise capital from a wide range of investors. To successfully enter the capital markets through an IPO, companies must meet several requirements set forth by regulatory bodies, such as the Securities and Exchange Commission (SEC) in the United States. These requirements typically include the submission of a detailed prospectus containing financial statements, information about the company’s operations, and potential risks involved in investing.
The IPO process involves several key stages:
- Preparation: Companies must ensure that their financial records are audited, and they must prepare a comprehensive prospectus. This document must disclose essential information to potential investors.
- Regulatory Approval: The prospectus is submitted to regulatory authorities for review. This step is crucial to ensure compliance with all legal requirements.
- Marketing: Companies often engage in a “roadshow,” where they present their business model and growth potential to institutional investors to generate interest in the offering.
- Pricing: Together with underwriters, the company sets an initial price for the shares based on demand and market conditions.
- Listing: Finally, shares are listed on a stock exchange, and trading begins, providing liquidity for investors.
Role of Underwriters in Capital Raising, Capital markets
Underwriters play a pivotal role in the capital raising process, acting as intermediaries between the issuing company and investors. Their responsibilities include determining the offer price, buying the shares from the company, and reselling them to the public. This process not only aids in facilitating the IPO but also impacts market dynamics by influencing the pricing and liquidity of the shares.The underwriting process includes:
- Due Diligence: Underwriters conduct thorough research on the company to assess its financial health and market potential, ensuring that accurate information is provided to investors.
- Risk Assessment: They evaluate the risks associated with the IPO and help set an appropriate price to attract investors while maximizing capital raised for the issuer.
- Stabilization: Post-IPO, underwriters may engage in stabilization activities to support the stock price, preventing excessive volatility during the initial trading period.
Alternative Capital Raising Methods
In addition to traditional IPOs, several alternative methods exist for companies seeking to raise capital. These methods can be particularly advantageous for startups or smaller businesses that may not yet qualify for an IPO. Some notable alternative capital raising methods include:
1. Crowdfunding
Platforms like Kickstarter and Indiegogo allow companies to raise small amounts of money from a large number of people, often in exchange for products or rewards rather than equity.
2. Private Placements
This method involves selling shares directly to a select group of investors, such as private equity firms or accredited investors, without the need for a public offering. Private placements are typically quicker and less costly than IPOs.
3. Venture Capital
Startups often seek funding from venture capitalists, who provide capital in exchange for equity in the company. This not only provides necessary funds but also often comes with valuable mentorship and connections.
4. Debt Financing
Companies may choose to issue bonds or take loans from financial institutions as a means of raising capital without diluting ownership through equity.Each of these methods has its own advantages and considerations, making them viable options depending on a company’s growth stage and funding needs.
Utilizing a mix of traditional and alternative methods can maximize a company’s potential to secure funding while aligning with its strategic goals.
The Impact of Regulatory Frameworks on Capital Markets
The capital markets are underpinned by a variety of regulatory frameworks designed to ensure transparency, protect investors, and maintain overall market integrity. These regulations are crucial for fostering confidence among market participants, as they help to mitigate risks associated with trading and investment activities. A well-structured regulatory environment not only safeguards the interests of investors but also promotes fair competition among market entities.Regulatory frameworks encompass a wide range of regulations, which include rules related to securities trading, disclosure requirements, and anti-fraud measures.
The primary purpose of these regulations is to maintain fair practices and enhance market integrity. They serve as a guiding force for both public and private entities engaged in capital markets, ensuring that all participants adhere to established standards and practices.
Major Regulatory Bodies and Their Influence
Regulatory bodies play a pivotal role in overseeing capital markets and enforcing compliance with regulations. These organizations are tasked with monitoring market activities, conducting investigations, and implementing corrective actions when necessary. The following major regulatory bodies exemplify the influence of regulation on market operations:
- U.S. Securities and Exchange Commission (SEC): The SEC is responsible for enforcing federal securities laws in the United States. It aims to protect investors, maintain fair and efficient markets, and facilitate capital formation. Its regulations require companies to disclose material information, ensuring that investors can make informed decisions.
- Financial Industry Regulatory Authority (FINRA): As a self-regulatory organization, FINRA oversees brokerage firms and exchange markets. It establishes rules to protect investors and ensure fair trading practices. FINRA’s compliance efforts include enforcing ethical standards and preventing fraudulent activities within the financial industry.
- European Securities and Markets Authority (ESMA): In the European Union, ESMA works to enhance investor protection and promote stable, orderly financial markets. It develops a single rulebook for EU financial markets and ensures consistent application of securities laws across member states.
- Commodity Futures Trading Commission (CFTC): The CFTC regulates the U.S. derivatives markets, including futures and options. Its mission is to promote market integrity and protect market participants from fraud, manipulation, and abusive practices.
The implications of compliance with these regulations are significant. Market participants must invest in robust compliance frameworks, which can be costly yet essential for sustainable operations. Non-compliance can lead to severe penalties, including fines and reputational damage. Ultimately, a strong regulatory framework and adherence to compliance standards reinforce the integrity of capital markets, fostering an environment conducive to investment and economic growth.
“Regulations serve as the backbone of confidence in capital markets, ensuring that all players operate on a level playing field.”
The Influence of Technology on Capital Markets
The integration of technology in capital markets is revolutionizing the way trading and investment practices are conducted. From fintech innovations to the application of blockchain technology, advancements are reshaping the landscape, leading to increased efficiency, transparency, and accessibility.
Advancements in Fintech Transforming Trading and Investment Practices
The rise of fintech has introduced a plethora of tools and platforms that facilitate trading and investment. Financial technology companies are leveraging advanced algorithms, artificial intelligence, and big data analytics to provide investors with real-time insights and predictive analytics. This democratization of financial services allows individual investors to access tools and resources that were once reserved for institutional players. Key innovations include mobile trading apps that enable users to execute trades on-the-go, robo-advisors that provide automated portfolio management based on individual risk tolerance, and peer-to-peer lending platforms that offer alternative financing solutions.
“Fintech is not just changing how we trade; it’s fundamentally altering the relationship between investors and the financial markets.”
Role of Blockchain Technology in Enhancing Transactions
Blockchain technology is being widely adopted within capital markets to improve transaction transparency and efficiency. By utilizing a decentralized ledger, blockchain facilitates secure and transparent record-keeping of transactions. This technology minimizes the need for intermediaries, reducing costs and speeding up settlement times significantly.The implementation of smart contracts—self-executing contracts with the terms of the agreement directly written into code—further enhances operational efficiency.
For instance, in the securities trading space, companies like Overstock and NASDAQ have started employing blockchain for trading and clearing, which greatly reduces the time from trade execution to settlement.
“Blockchain’s potential to revolutionize capital markets lies in its ability to provide trusted, tamper-proof records.”
Impact of Algorithmic Trading and High-Frequency Trading on Market Dynamics
Algorithmic trading and high-frequency trading (HFT) have significantly changed how trades are executed in capital markets. These practices utilize complex algorithms to analyze market data and execute orders at speeds impossible for human traders. HFT firms can execute thousands of trades in mere milliseconds, capitalizing on minute price discrepancies.The impact of these technologies is multifaceted. On one hand, they contribute to market liquidity and tighter spreads, benefiting the overall market efficiency.
On the other hand, the speed at which trades are executed can lead to increased volatility and market manipulation concerns, as seen during the Flash Crash of 2010.Algorithmic trading also allows for more sophisticated strategies, such as statistical arbitrage and trend following, enabling traders to respond quickly to market changes. However, these practices necessitate stringent regulatory oversight to ensure a fair trading environment for all participants.
“The speed and efficiency of algorithmic and high-frequency trading are reshaping market dynamics, but they also pose challenges that regulators must address.”
Global Capital Market Trends and Their Implications: Capital Markets
The global capital markets are currently undergoing significant transformations driven by various factors including technological advancements, shifting investor preferences, and geopolitical dynamics. Understanding these trends is critical, especially for emerging economies that rely on foreign investments and capital flows for growth and development. This section delves into the current trends shaping global capital markets and their implications for developing regions.
Current Global Trends in Capital Markets
The capital markets are witnessing an increase in the integration of technology, particularly through fintech innovations that streamline trading and enhance market accessibility. As a result, more investors are entering the market, significantly impacting capital flows. Emerging economies are experiencing both challenges and opportunities from these changes. For instance, in regions like Southeast Asia and Africa, increased mobile connectivity is enabling more individuals to participate in investment opportunities that were previously inaccessible.Furthermore, sustainability is becoming a crucial focus, with a rise in green bonds and ethical investing.
This trend reflects a growing awareness of environmental issues and social responsibility, prompting investors to seek portfolios that align with their values. As of 2022, the green bond market reached a record of $500 billion, indicating strong demand for sustainable investment options. This trend is particularly relevant for emerging markets, which are often on the frontline of climate change impacts and can effectively leverage green financing to fund sustainable development initiatives.
Geopolitical Events Affecting Capital Flows
Geopolitical events play a significant role in shaping investor sentiment and capital flows across different markets. Fluctuations in global oil prices, trade tensions, and political instability can lead to rapid changes in investment dynamics. For example, the ongoing tensions between major economies such as the U.S. and China have led to increased volatility in capital markets, affecting investor confidence and prompting capital outflows from perceived risky markets.The impact of these geopolitical events is often felt acutely in emerging economies, where foreign direct investment is a vital source of capital.
In recent years, countries like Turkey and Brazil have experienced capital flight due to political uncertainty, causing fluctuations in currency values and economic stability. Conversely, nations that can navigate these geopolitical waters effectively may find opportunities to attract investment, especially if they can provide a stable and favorable business environment.
Sustainability Trends in Capital Markets
The movement towards sustainability within capital markets is not just a trend but is evolving into a fundamental shift in how investors evaluate risk and opportunity. The demand for responsible investment options has led to a significant growth in the market for green bonds, social bonds, and sustainable investment funds.Emerging economies stand to benefit immensely from this shift, as they often require substantial capital for sustainable projects such as renewable energy, infrastructure improvements, and social programs.
Countries like India and Kenya have issued green bonds to finance clean energy projects, demonstrating how these markets can attract international capital while contributing to global sustainability goals.The convergence of ESG (Environmental, Social, and Governance) criteria into investment decision-making processes signifies a long-term change in investor behavior. As institutional investors increasingly prioritize sustainable practices, emerging markets that align with these values are likely to attract more capital.
“Sustainability in investing is not just about green initiatives; it is about creating long-term value for all stakeholders.”
The Role of Institutional Investors in Capital Markets
Institutional investors play a significant role in capital markets, influencing both market behavior and corporate governance. These entities, which include pension funds, insurance companies, mutual funds, and hedge funds, have substantial financial power and expertise that allow them to shape investment landscapes. Their activities tend to reflect broader economic trends, and their decisions can sway market sentiment, thereby impacting overall liquidity and corporate policies.
Types of Institutional Investors and Their Market Influence
Understanding the various types of institutional investors is crucial in assessing their influence on capital markets. The main categories include:
- Pension Funds: These funds manage retirement savings for employees and often invest heavily in equities and fixed income markets, seeking stable returns for long-term growth.
- Mutual Funds: These investment vehicles pool capital from multiple investors to purchase diversified portfolios of stocks and bonds, making them significant players in market liquidity.
- Hedge Funds: Known for their aggressive investment strategies, hedge funds employ tactics like short selling and derivatives trading to achieve high returns, contributing to market volatility.
- Insurance Companies: They invest premiums collected from policyholders in various securities to ensure they can meet future claims, thereby impacting bond markets significantly.
The investment strategies employed by these institutional investors play a crucial role in determining market liquidity. For instance, pension funds aim for steady growth through diversified investments, while hedge funds may trade frequently to capitalize on short-term market movements. This diversity in strategy influences how easily assets can be bought or sold in the market.
“The voting powers of institutional investors can significantly influence corporate governance, holding the potential to shape strategic decisions.”
Institutional investors possess substantial voting power that can impact corporate governance. Their collective ownership stakes often grant them substantial influence in shareholder meetings, where key decisions are made. This influence is particularly evident in instances like executive compensation policies, board member elections, and strategic direction. For example, when large institutional investors band together to oppose a merger or acquisition, their collective voice can sway the outcome significantly.
This level of engagement encourages greater accountability from corporate boards and can lead to enhanced transparency and alignment with shareholder interests. Additionally, institutional investors often advocate for sustainable practices and ethical governance, ensuring that companies not only focus on profitability but also on their social responsibilities. This shift not only reflects a growing emphasis on Corporate Social Responsibility (CSR) but also aligns long-term performance with shareholder value, ultimately benefiting both the investors and the broader economy.
Challenges Facing Capital Markets Today

The capital markets are currently navigating a complex landscape filled with various challenges that affect their efficiency and overall performance. Market volatility, lack of transparency, and investor protection issues are just a few of the hurdles that both investors and regulators face. These challenges not only impact market dynamics but also investor confidence, particularly during economic downturns.
Market Volatility and Economic Downturns
Market volatility poses a significant risk to investors, making capital markets unpredictable. Economic downturns can exacerbate this volatility, leading to sharp declines in stock prices and increased uncertainty. During such periods, investor confidence wanes as individuals and institutions become hesitant to engage in trading activities. This reluctance can create a feedback loop, further damaging market performance. The relationship between economic indicators and market behavior is crucial; for instance, when unemployment rates rise, consumer spending typically falls, leading to lower corporate earnings and stock valuations.The implications of economic downturns are profound and can be summarized as follows:
- Increased Risk Aversion: Investors become more risk-averse, often retreating to safer, lower-yielding assets, which can lead to a downturn in equity markets.
- Liquidity Issues: Economic contractions can cause liquidity to dry up, making it difficult for investors to buy or sell assets without impacting prices significantly.
- Corporate Performance: With declining sales and profits, companies may struggle to meet financial obligations, leading to increased defaults and bankruptcies.
Lack of Transparency and Investor Protection
Transparency is a fundamental aspect of healthy capital markets. However, the current landscape often suffers from inadequate disclosure practices, which can create an uneven playing field. Investors rely on accurate information to make informed decisions, and when transparency is lacking, it leads to mistrust and diminished market participation. Regulatory frameworks are in place to safeguard investor interests, yet these can sometimes be insufficient.Investor protection is critical in maintaining confidence in the financial system.
Potential issues include:
- Fraud and Misrepresentation: Inadequately regulated sectors may see increased instances of fraud, potentially jeopardizing investor capital.
- Insufficient Regulatory Oversight: A lack of robust oversight can allow manipulative practices to thrive, damaging the integrity of the market.
- Information Asymmetry: When insiders have access to material information not available to the public, it creates an unfair market environment.
Future Challenges Related to Climate Risks and Technological Disruptions
As we look to the future, capital markets must also contend with emerging challenges such as climate risks and technological disruptions. The increasing frequency of climate-related events poses significant risks to asset valuations and investment strategies. Companies that fail to adapt to sustainable practices may find themselves facing increased scrutiny and potential losses.Technological disruptions, including the rise of fintech and blockchain, are reshaping how capital markets operate.
While these advancements can enhance efficiency, they also introduce new risks, such as cybersecurity threats and regulatory challenges. Adapting to these changes while ensuring investor protection will be paramount for market stability.The interplay between these factors will influence not only how capital markets function but also how they are perceived by investors in the long run.
Closing Notes

In summary, capital markets serve as a backbone for economic progress, bridging the gap between capital seekers and providers. As we navigate through various trends and challenges, it’s evident that their influence extends far beyond mere financial transactions. By understanding the dynamics of capital markets, we can better appreciate their role in shaping our economies and fostering a sustainable future.
Q&A
What are capital markets?
Capital markets are financial markets where long-term debt or equity-backed securities are bought and sold, enabling companies and governments to raise funds.
How do capital markets contribute to job creation?
By providing funding for businesses, capital markets enable expansions and new projects, which create jobs and stimulate economic activity.
What are the main types of capital markets?
The primary capital market is where securities are created, while the secondary market is where existing securities are traded among investors.
What role do institutional investors play in capital markets?
Institutional investors, like pension funds and mutual funds, influence market behavior through their large investments and can impact corporate governance with their voting rights.
How do regulations affect capital markets?
Regulations ensure fair practices and transparency in capital markets, protecting investors and maintaining market integrity.
What impact does technology have on capital markets?
Technology, including fintech and blockchain, enhances efficiency, transparency, and speed of transactions in capital markets, transforming trading practices.