Payment processing is a vital part of our daily transactions, seamlessly connecting consumers and businesses in a world increasingly driven by technology. Over the years, this field has transformed dramatically, moving from cash and checks to digital wallets and contactless payments, changing how we think about buying and selling. As we explore this evolution, we’ll uncover the milestones that have shaped the landscape and how new technologies are influencing consumer behavior.
From the first credit card introduced in the 1950s to today’s mobile payment solutions, the development of payment processing systems reflects broader economic and technological trends. Digital wallets are not just convenient; they have reshaped customer expectations for speed and security. This shift has made payment processing not just a backend function but a critical component of customer experience and satisfaction.
The Evolution of Payment Processing Systems
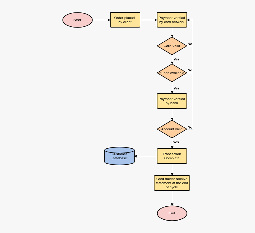
The landscape of payment processing has undergone a dramatic transformation over the past few decades. Traditionally, transactions were predominantly conducted in cash, with checks and manual card impressions being the primary methods for those opting for non-cash payments. However, as technology advanced, so did the methods through which consumers could make payments, leading to the sophisticated digital ecosystems we have today.
The evolution began with the introduction of credit cards in the 1950s, which enabled consumers to borrow funds from banks to make purchases. This innovation paved the way for the development of point-of-sale (POS) systems that streamlined the checkout process. With the rise of the internet in the late 20th century, online payment systems emerged, allowing consumers to shop from the comfort of their homes.
The introduction of encrypted payment gateways and security measures made online transactions more reliable and secure, which significantly increased consumer confidence.
Impact of Digital Wallets and Contactless Payments
The advent of digital wallets and contactless payment technologies has further reshaped consumer behavior in today’s market. Digital wallets, such as Apple Pay, Google Pay, and PayPal, allow users to store card information securely on their devices, facilitating quicker transactions. This shift has led to a more seamless shopping experience, as consumers can make purchases with just a tap or a click.Consumers are increasingly favoring contactless payments due to their convenience and speed.
Research indicates that acceptance of contactless payments has surged; for instance, a study revealed that transactions using contactless cards grew by 150% in 2020 alone. This trend reflects a significant change in consumer expectations, with speed and ease of use becoming paramount when making purchases.Several historical milestones have played a crucial role in shaping today’s payment processing landscape, including:
- The introduction of the first credit card in 1950 by Diners Club.
- The establishment of the Electronic Funds Transfer (EFT) in the 1970s.
- The launch of secure online payment systems in the late 1990s, paving the way for e-commerce.
- The rise of mobile payment solutions in the 2010s, enhancing the convenience of transactions.
These milestones not only illustrate the rapid evolution of technology but also highlight how payment processing systems have adapted to meet changing consumer demands and technological advancements.
“The payment processing realm is a dynamic landscape that continues to evolve with technology and consumer preferences.”
The Role of Security in Payment Processing

Security is paramount in payment processing, as it ensures the integrity, confidentiality, and availability of sensitive financial information. With the rise of online transactions, the need for robust security measures has never been more critical. Payment processing systems are designed to safeguard users’ data from unauthorized access and fraud while maintaining a seamless transaction experience.Various security measures are implemented within payment processing systems to combat potential threats.
These include encryption technologies that convert sensitive data into unreadable formats, ensuring that even if data is intercepted, it remains secure. Additionally, tokenization replaces sensitive card information with a unique identifier, preventing the actual card details from being exposed during transactions. Multi-factor authentication (MFA) also plays a significant role in enhancing security by requiring users to provide two or more verification factors before completing a transaction.
Common Security Threats and Mitigation Strategies, Payment processing
Understanding common security threats is crucial for developing effective mitigation strategies. These threats can lead to significant financial losses and damage to a company’s reputation. The following are prevalent threats and their corresponding mitigation tactics:
- Phishing Attacks: Cybercriminals often use deceptive emails or websites to trick users into providing personal information. Educating users about recognizing suspicious communications and implementing email filters can help mitigate this risk.
- Data Breaches: Unauthorized access to sensitive data can occur if security measures are insufficient. Regularly updating software and security protocols, along with employing firewalls and intrusion detection systems, can reduce the likelihood of breaches.
- Card-Not-Present Fraud: This type of fraud occurs when a transaction is made without the physical card. Utilizing advanced fraud detection tools that analyze transaction patterns can help identify and prevent fraudulent activities.
The compliance with regulations, such as the Payment Card Industry Data Security Standard (PCI DSS), is essential for maintaining security in payment processing. PCI DSS Artikels a set of security standards designed to ensure that all companies that accept, process, store, or transmit credit card information maintain a secure environment. Compliance with these standards not only protects customer data but also builds trust among consumers and partners.Implementing PCI DSS involves several key requirements, including maintaining a secure network, protecting cardholder data, and regularly monitoring and testing networks.
Companies found non-compliant can face severe penalties, including fines and restrictions on their ability to process credit card transactions. Thus, adherence to these regulations is not just a legal obligation; it is a commitment to safeguarding customer trust and ensuring the longevity of the business in an increasingly digital marketplace.
Types of Payment Processing Solutions Available
The payment processing landscape is diverse, catering to various business needs, sizes, and industries. Understanding the different types of payment processing solutions can significantly impact how businesses manage transactions, customer satisfaction, and overall efficiency. This overview will delve into the primary types of payment processing solutions, exploring their features, benefits, and potential drawbacks.
Comparison of Payment Processing Solutions
When considering payment processing solutions, it’s vital to assess POS systems, payment gateways, and mobile payment options. Each solution has its unique attributes that make it suitable for different business environments.
| Payment Processing Solution | Advantages | Disadvantages | Best Suited For |
|---|---|---|---|
| POS Systems |
|
|
Retail stores, restaurants, and service-oriented businesses |
| Payment Gateways |
|
|
E-commerce businesses, freelancers, and subscription services |
| Mobile Payments |
|
|
Small businesses, pop-up shops, and service providers |
“Selecting the right payment processing solution can enhance transaction efficiency and improve customer satisfaction.”
Each type of payment processing solution carries distinct advantages and potential challenges, making it essential for businesses to align their choice with operational needs and customer preferences. By evaluating the specific requirements of their industry and target audience, businesses can optimize their payment processing strategy for better financial management and growth.
The Impact of Payment Processing on Small Businesses
Payment processing is a crucial element for the operational success of small businesses. It directly influences cash flow and customer satisfaction, making it essential for business owners to understand its implications. Effective payment processing not only facilitates transactions but also enhances the overall customer experience, fostering loyalty and repeat purchases.The financial implications of payment processing extend beyond immediate sales; they significantly affect cash flow management.
When small businesses adopt efficient payment processing systems, they can expect timely transactions that improve cash flow. Conversely, inefficient systems can lead to delays in receiving funds, which can strain finances. Additionally, customer satisfaction is closely tied to how seamless the payment process is. A smooth transaction experience often translates into positive feedback and repeat business, which are vital for growth.
Challenges Faced by Small Businesses in Payment Processing
Small businesses encounter various challenges regarding payment processing fees and fraud. Understanding these obstacles is essential for minimizing their impact.One significant concern is the cost associated with payment processing fees. These fees can eat into a business’s profit margins, particularly for small operations that rely on tight budgets. The types of fees can include transaction fees, monthly fees, and chargeback fees.
Each of these can accumulate quickly, leading to unexpected expenses.Fraud is another critical issue that small businesses need to address. With the rise of digital transactions, the risk of cyber threats has grown significantly. Small businesses often lack the resources to implement comprehensive security measures, making them attractive targets for fraudsters. Implementing robust fraud detection systems is essential to protect both the business and its customers.
Strategies for Optimizing Payment Processing Systems
To enhance their payment processing systems, small businesses can implement several strategies. These approaches help streamline operations and reduce costs while increasing security.First, investing in a reliable payment processor can alleviate many processing challenges. A reputable provider often offers competitive rates, advanced security features, and user-friendly interfaces that simplify the payment process for customers. Evaluating multiple payment processors can ensure that businesses get the best fit for their needs.Second, adopting a transparent pricing model is beneficial.
By understanding the structure of fees involved, small business owners can make informed decisions about their payment processing options. Clear communication regarding fees can help maintain customer trust.Third, utilizing digital wallets and contactless payment options can enhance the customer experience. These methods not only speed up transactions but also cater to changing consumer preferences towards more convenient payment options. Lastly, regular monitoring of transactions and security protocols is crucial.
By conducting audits and employing updated security measures, businesses can mitigate the risks associated with fraud and ensure a safer transaction environment for their customers.By focusing on these strategies, small businesses can not only optimize their payment processing systems but also foster growth and sustainability in an increasingly competitive market.
The Future Trends in Payment Processing Technology

As the digital landscape continues to evolve, payment processing technology is undergoing significant changes. Innovations are not only enhancing user experience but also improving security and efficiency. In this context, it’s important to identify key emerging technologies that will shape the future of payment operations.
Emerging Technologies Impacting Payment Processing
The landscape of payment processing is being transformed by several key technologies. These advancements are streamlining transactions and adapting to consumer demands. The following technologies are expected to have a considerable influence on payment systems:
- Contactless Payments: NFC (Near Field Communication) technology enables users to make payments quickly by simply tapping their cards or mobile devices at terminals. This convenience is increasingly favored by consumers.
- Artificial Intelligence: AI is being utilized to enhance fraud detection and improve customer service through chatbots, allowing for quicker resolutions and increased trust in payment systems.
- Biometric Authentication: Technologies such as fingerprint scanning and facial recognition are being integrated into payment systems to provide secure and convenient transaction methods.
- Mobile Wallets: Platforms like Apple Pay and Google Wallet are gaining traction as more consumers prefer the ease of handling multiple payment types within one application.
Impact of Blockchain and Cryptocurrencies
Blockchain technology and cryptocurrencies are poised to significantly alter traditional payment systems. Their decentralized nature provides numerous advantages, including enhanced security, transparency, and reduced transaction costs. The integration of blockchain technology into payment processing can lead to:
- Faster Transactions: Blockchain’s ability to enable peer-to-peer transactions can drastically reduce the time spent on cross-border payments, often taking just minutes instead of days.
- Reduced Fees: Traditional payment systems often incur high fees for currency conversion and transaction processing. Blockchain can streamline these processes, resulting in lower costs for consumers and businesses.
- Increased Security: The cryptographic nature of blockchain protects against fraud and unauthorized access, creating a more secure environment for transactions.
- Smart Contracts: These self-executing contracts with the terms of the agreement directly written into code can automate payment processes, reducing the need for intermediaries.
Consumer Preferences Shaping Payment Evolution
As consumer preferences evolve, they are significantly influencing the direction of payment processing technology. A shift towards personalization and convenience has emerged, driven by the demand for seamless digital experiences. Factors contributing to this evolution include:
- Preference for Speed: Consumers increasingly prefer quick transaction times, leading to the adoption of technologies like instant payment systems.
- Focus on Security: With rising concerns over data breaches, consumers are seeking payment methods that offer enhanced security features.
- Desire for Flexibility: Shoppers are gravitating towards payment solutions that provide a variety of options, including digital wallets and buy-now-pay-later services.
- Omni-channel Experiences: Consumers expect a consistent experience across various platforms, encouraging companies to implement integrated payment solutions across physical and online channels.
The Importance of User Experience in Payment Processing
In the rapidly evolving world of digital transactions, user experience (UX) plays a pivotal role in payment processing. A seamless and intuitive payment interface not only enhances customer satisfaction but also fosters trust and loyalty. When customers encounter a user-friendly payment system, they are more likely to complete their purchases and return for future transactions.
User-Friendly Interfaces and Customer Satisfaction
A user-friendly interface simplifies the payment process, making it easier for customers to complete transactions without frustration. Key aspects of a user-friendly interface include:
- Intuitive Navigation: Clear pathways and easily accessible buttons minimize the time customers spend looking for payment options.
- Clear Visuals: Well-designed graphics and icons help guide users, reducing confusion during the payment process.
- Simple Checkout Process: A streamlined checkout with minimal steps can significantly lower cart abandonment rates.
By focusing on these elements, businesses can enhance customer satisfaction and drive sales.
The Role of Customer Support and Feedback
An effective customer support system is essential in refining payment processing solutions. Proactive engagement with customers allows businesses to understand pain points and areas needing improvement. The integration of feedback mechanisms plays a crucial role in this process. Consider the following methods of gathering and utilizing customer feedback:
- Surveys: Post-transaction surveys can provide insights into the customer experience and areas for enhancement.
- Live Support: Offering real-time assistance can address immediate concerns, reinforcing customer trust.
- Feedback Loops: Regularly updating payment systems based on customer suggestions can build loyalty and improve user experience.
Utilizing customer feedback not only enhances payment systems but also strengthens the relationship between businesses and their customers.
Mobile Optimization and User Experience
With the rise of mobile commerce, optimizing payment processing for mobile devices is crucial. A mobile-optimized payment system ensures that transactions are smooth and convenient for users on-the-go. Key considerations for mobile optimization include:
- Responsive Design: Payment interfaces should adapt seamlessly to different screen sizes, enhancing usability across devices.
- Touch-Friendly Elements: Buttons and links should be appropriately sized for easy tapping on mobile screens.
- Fast Loading Times: Ensuring quick load times can significantly reduce drop-off rates and improve user satisfaction.
Investing in mobile optimization not only improves the user experience but also captures a broader audience in an increasingly mobile-centric market.
How to Choose the Right Payment Processor for Your Business
Selecting a payment processor is a crucial decision for any business, as it directly impacts revenue flow, customer satisfaction, and operational efficiency. The right processor will not only facilitate transactions but also provide a seamless experience for your customers and offer valuable features to support your business needs.When evaluating potential payment processors, it’s essential to consider multiple factors that align with your business model and goals.
A thorough analysis ensures you choose a reliable partner who can support your current operations as well as future growth.
Essential Factors to Consider When Selecting a Payment Processor
Choosing a payment processor requires careful consideration of several key aspects to ensure it fits your business needs. Here’s a checklist of essential factors to evaluate:
- Transaction Fees: Understand the fee structure, including per-transaction fees, monthly fees, and chargeback fees, to get a complete picture of costs.
- Payment Methods Supported: Ensure the processor supports various payment methods, including credit cards, digital wallets, and alternative payment options.
- Security Features: Look for features such as PCI compliance, encryption, and fraud detection to protect customer data.
- Integration Capabilities: Check if the processor can seamlessly integrate with your existing systems, such as e-commerce platforms or accounting software.
- Customer Support: Reliable customer service can be critical, especially during peak transaction periods or technical issues.
- User Experience: Consider the ease of use for both you and your customers, including the checkout process and user interface.
Comparison of Pricing Structures of Various Payment Processors
Pricing can vary significantly among payment processors, making it essential to compare what different providers offer. Below is an overview of pricing structures from several popular payment processors:
| Payment Processor | Transaction Fee | Monthly Fee | Chargeback Fee |
|---|---|---|---|
| PayPal | 2.9% + $0.30 per transaction | None | $20 |
| Square | 2.6% + $0.10 per transaction | None | $15 |
| Stripe | 2.9% + $0.30 per transaction | None | $15 |
| Authorize.Net | 2.9% + $0.30 per transaction | $25 | $25 |
Each payment processor has its unique pricing model and it’s important to determine which aligns with your business volume and sales strategy. Some may offer lower transaction fees but charge a monthly fee, while others may have no monthly fees and higher transaction fees.
Importance of Scalability and Adaptability in Payment Processing Solutions
In today’s dynamic business environment, choosing a payment processor that can scale with your business is crucial. As your business grows, your payment processing needs may change, requiring adaptability in features and capabilities.A scalable payment processor can manage increased transaction volumes and provide additional services as you expand, such as multi-currency support or advanced reporting tools. This ensures you can accommodate growing customer bases and enter new markets without changing processors.
“Future-proof payment processing solutions are those that evolve with your business, allowing for innovations in technology and customer preferences.”
Investing in a processor with a reputation for adaptability can provide peace of mind that your payment infrastructure will remain robust and relevant, no matter how your business grows or changes. This foresight can save time and resources in the long run, allowing you to focus on scaling your business effectively.
Closure
In summary, payment processing is more than just a technical necessity; it’s a dynamic field that continuously adapts to meet consumer needs and technological advances. As we look forward, understanding the trends, security measures, and solutions available will empower both businesses and consumers to navigate the payment landscape confidently. Embracing these changes is essential to staying competitive and ensuring a positive customer experience.
Query Resolution
What are the main types of payment processing solutions?
The main types include point-of-sale (POS) systems, online payment gateways, mobile payments, and digital wallets, each with unique benefits and drawbacks.
How do transaction fees work in payment processing?
Transaction fees are typically a percentage of the sale plus a fixed fee per transaction, varying by processor and payment method.
What security measures are crucial for payment processing?
Key measures include encryption, tokenization, compliance with PCI DSS, and regular security audits to protect sensitive customer data.
How can small businesses optimize their payment processing?
Small businesses can optimize by choosing cost-effective processors, leveraging mobile payment options, and ensuring their systems are user-friendly.
Will cryptocurrencies impact payment processing?
Yes, cryptocurrencies are likely to introduce new methods of transaction and affect traditional payment systems, offering faster and potentially cheaper options.